太阳成集团tyc9728
网站首页
太阳概况
学院简介
历史沿革
现任领导
机构设置
专业介绍
师资队伍
师资简介
教师队伍
本科教学
教务动态
实践教学
课程资源
MTA中心
学科科研
学科建设
科研信息
科研成果
学术交流
党建工作
党建动态
组织机构
组织发展
太阳集团
新媒体中心
心理健康教育
资助育人
人民武装
招生就业
招生工作
就业指导
校友联络
规章制度
资料下载
栏目列表
学院动态
当前位置:
网站首页
>
学院动态
> 正文
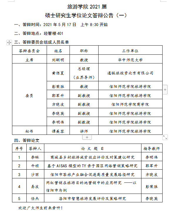
太阳成集团tyc97282021届硕士研究生学位论文答辩公告
时间:
2021-05-15 16:39
来源:
作者:
谭美容
阅读:
次
上一篇:
太阳成集团tyc97282021届硕士研究生毕业论文答辩会顺利举行
下一篇:
太阳成集团tyc9728党委书记曹明贵讲党课